
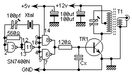
This is a very simple 5 watt CW TX based upon a TTL logic chip. There is just one "tricky" component and this is Cx. This component should have an impedance of about 10 - 50 ohms at the frequency of interest. If you wish to reduce the transmitter power, increase the value of Cx. It is Cx which causes the square wave from the output transistor to approximate a sine waveform. The value of Cx is the price of simplicity in this TX.
STARTING values for Cx are as follows (but there is a LOT of leeway):
1.8 MHz 4.7nf
3.5 MHz 2.2nf
7.0 MHz 1.2nf
10 MHz 820pf
14 MHz 560pf
18 MHz 470pf
24 MHz 390pf
28 MHz 330pf
It is far better to use too high a value for Cx initially then reduce it to achieve the correct RF output power. The value of Cx will depend upon your choice of TR1. Virtually any RF power transistor will work well in this application, as long as it will handle 800mA continuously. I have even used a BC108 in this application but the RF power was restricted to about 150mW. Cx was about 5x the value quoted above.
The output tuned circuit uses a coil WITHOUT ferrite slug. Use the usual "rule-of-thumb" formula for the tuned circuit;
Coil Wavelength (in meters) = number of turns
Capacitor Wavelength (in meters) = Capacitance (pf)
This will get you in the right area although it could differ widely with different coil formers.
The coil output winding is from 5% to 15% of the total number of turns. Adjust the output winding before reducing the value of Cx. You need the least number of turns that will give you the power needed.
Connect +5 volts to the SN7400 chip and +12 volts to the PA and you will have over five watts of power out. To key the TX put the key in the +12v lead.
You MUST use an antenna LP-filter with this rig if you are using a good antenna. If the antenna is tuned (magnetic loop or frame antennas etc) then you need not bother with the LP-filter.
Do NOT use a linear amplifier for this transmitter.
The finished transmitter will fit into a matchbox with a little care.
Have fun, de HARRY, Upplands Vasby, SM0VPO, Sweden
I am very grateful to Harold, SM0VPO for allowing me to add his files to my web site. He can be contacted by email: harold.lythall@era.ericsson.se
Frank, G3YCC